热门搜索:
R5F100PJ
R5F562T7
R5F10DPE
浙江晶贝电子
网站首页
关于晶贝
公司简介
企业文化
产品优势
产品服务
销售服务
新闻动态
晶贝动态
行业资讯
产品中心
瑞萨(Renesas)
德州仪器 (TI)
意法半导体(ST)
捷捷微电子
UTC
戴乐格(dialog)
华润华晶微
华润矽科(Semic)
绿达(Gerenery)
大中(sinopower)
艾瓦特
厚声(Uniohm)
亿光(Everlight)
长电科技
解决方案
国网II型集中器
电表解决方案
开关电源方案
瑞萨MCU方案
库存查询
下载中心
选型指南
工具软件
应用笔记
人才招聘
联系我们
查型号
去询价
加入成功!
产品中心
专业从事电子元器件代理、贸易及相关集成电路研发服务的高新科技公司
网站首页
产品中心
瑞萨(Renesas)
单片机
选择品牌
主营品牌
瑞萨(Renesas)
德州仪器 (TI)
意法半导体(ST)
捷捷微电子
UTC
戴乐格(dialog)
华润华晶微
华润矽科(Semic)
绿达(Gerenery)
大中(sinopower)
艾瓦特
厚声(Uniohm)
亿光(Everlight)
长电科技
R7F0C013B2001DFP#AA0
品牌:
瑞萨(Renesas)
产品:
单片机
在线阅读:
R7F0C011-3.pdf
R7F0C013B2001DFP#AA0
加入询盘篮
立即询盘
产品详情
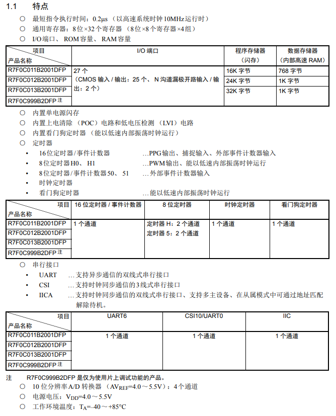
最短指令执行时间:0.2s (以高速系统时钟10MHz运行时)
○ 通用寄存器:8位×32个寄存器 (8位×8个寄存器×4组)
○ I/O端口、 ROM容量、 RAM容量
相关产品
R7F0C908B2DFP-C#AA0
瑞萨R7F0C020M2DFB-C#AA0
R5F10DPEJFB#V2
R5F52106BDFM#V0
销售热线
0571-89908200
QQ客服
3161896371
关于晶贝
公司简介
企业文化
产品优势
产品服务
销售服务
解决方案
国网II型集中器
电表解决方案
开关电源方案
瑞萨MCU方案
下载中心
选型指南
工具软件
应用笔记
去选择您需求的产品加入询盘篮,在线提交。我们会尽快回复您的需求。
产品中心
库存查询
移动设备扫一扫访问
地址:杭州市丰潭路380号银泰城写字楼B座10楼1001 邮编:310000
版板所有 © 浙江晶贝电子科技有限公司 技术支持:
网站建设
浙ICP备09024508号-3
浙公网安备 33010502000757号